设为首页
加入收藏
联系我们
果博·(中国区)官方网站
公司简介
政策法规
招标信息
招聘信息
联系我们
果博网是果博网首批获得国家工程建设资质的企业之一,具备工程招标代理机构资质甲级和工程造价咨询资质甲级资质。
招标信息
招标公告
招标答疑及补充文件
中标结果公告
联系我们
电话:027-87253545 13971406956
邮箱:hbhkzx@126.com
联系人:陈女士
地址:武汉市武昌区洪山路81号综合楼304
政策法规
您现在的位置:
首页
>
政策法规
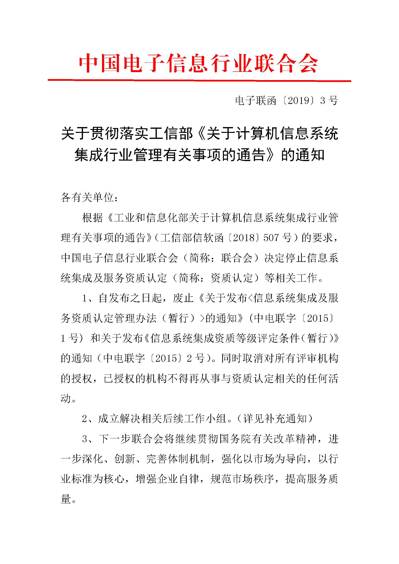
关于贯彻落实工信部关于计算机信息系统集成行业管理有关事项的通告的通知》
上一篇:
必须招标的基础设施和公用事业项目范围规定
下一篇:
财政部办公厅关于疫情防控期间开展政府采购活动有关事项的通知(财办库〔2020〕29号)
地址:武汉市武昌区洪山路81号综合楼304 电话:027-87253545 手机:13971406956
版权所有 果博网
鄂ICP备15003744号-1
鄂公网安备 42011102002601号
万搏官方网页版
|
易游在线(中国)唯一官方网站
|
新利官方版网站登录入口
|
万搏网站
|
云开体育(中国)官方网站
|
买球官网
|
18新利平台
|
互博官网
|
安博官网首页
|